提升中文寫作能力,從而提高作文成績,是每一位學生在備考過程中不可忽視的重要環節。熟悉各種作文題型,如記敘文、議論文和說明文,並針對不同題型進行練習,能夠有效地增強學生的寫作信心和能力。平時多閱讀優秀的作文範文,積累豐富的素材,包括名人名言、經典事例和社會熱點,這些都能豐富寫作內容,使文章更加充實有力。定期進行寫作練習,模擬考試環境,限時完成作文,不僅能提升寫作速度,還能提高寫作質量。
提升中文寫作能力,從而提升作文成績的7個秘訣:
- 熟悉題型:了解和掌握各種作文題型,如記敘文、議論文、說明文等,並針對不同題型進行練習。
- 積累素材:平時多閱讀優秀的作文範文,積累各類素材,包括名人名言、經典事例、社會熱點等,豐富自己的寫作內容。
- 練習寫作:定期進行寫作練習,模擬考試環境,限時完成作文,提升寫作速度和質量。
- 反饋改進:寫作完成後,請老師或同學幫助修改,找出不足之處,並加以改進。
- 提升語言能力:加強語言基礎訓練,如字詞運用、句式變化、段落結構等,使作文更加流暢和有感染力。
- 掌握考試技巧:了解考試評分標準,針對性地提升自己的寫作能力,如在開頭和結尾部分下功夫,增加文章亮點。
- 保持良好心態:考試時保持冷靜,合理分配時間,先構思好文章結構(如利用Mind Map),再開始寫作,避免因緊張而影響發揮。

而在寫作練習中,提高寫作速度和質量可以採取以下幾個方法:
- 定期練習:設定固定的寫作時間,養成寫作習慣。定期練習有助於提高寫作的流暢度和速度。
- 模擬考試環境:在練習時模擬考試環境,限時完成寫作。這樣可以鍛煉在壓力下寫作的能力,提高寫作效率。
- 擬定大綱:在寫作前先擬定大綱,明確文章的結構和主要內容。這樣寫作時可以有條不紊,避免思路混亂。
- 積累素材:平時多閱讀和積累優秀的作文素材,包括名人名言、經典事例、社會熱點等。豐富的素材可以使文章內容更加充實。
- 提高語言能力:加強語言基礎訓練,如字詞運用、句式變化、段落結構等。熟練的語言運用可以使寫作更加流暢和有感染力。
- 反覆修改:寫作完成後,進行反覆修改,找出不足之處並加以改進。通過不斷修改和完善,可以提高文章的質量。
- 尋求反饋:請老師或同學幫助修改文章,聽取他們的建議和意見,了解自己的不足之處,並進行改進。
如何選擇合適的題目進行寫作練習,可以考慮以下幾個方面:
- 歷屆考試題目:選擇歷屆考試的真題進行練習,這些題目具有較高的參考價值,能夠幫助你熟悉考試的題型和難度。
- 模擬題目:選擇與考試題型和難度相似的模擬題目進行練習,這些題目通常由老師或教育機構設計,能夠有效地模擬考試環境。
- 多樣化題材:選擇不同題材的題目進行練習,如記敘文、議論文、說明文等,這樣可以全面提升自己的寫作能力。
- 個人興趣:選擇一些自己感興趣的題目進行練習,這樣可以提高寫作的積極性和樂趣。
- 難度適中:選擇難度適中的題目進行練習,既要有挑戰性,又不至於過於困難,這樣可以逐步提升自己的寫作水平。
奈何,作答速度仍是許多中文寫作考生的硬傷,所以在審題閱讀以及文章構思寫作時,必須加強掌握時間,日常更要多閱讀佳作範文累積素材。

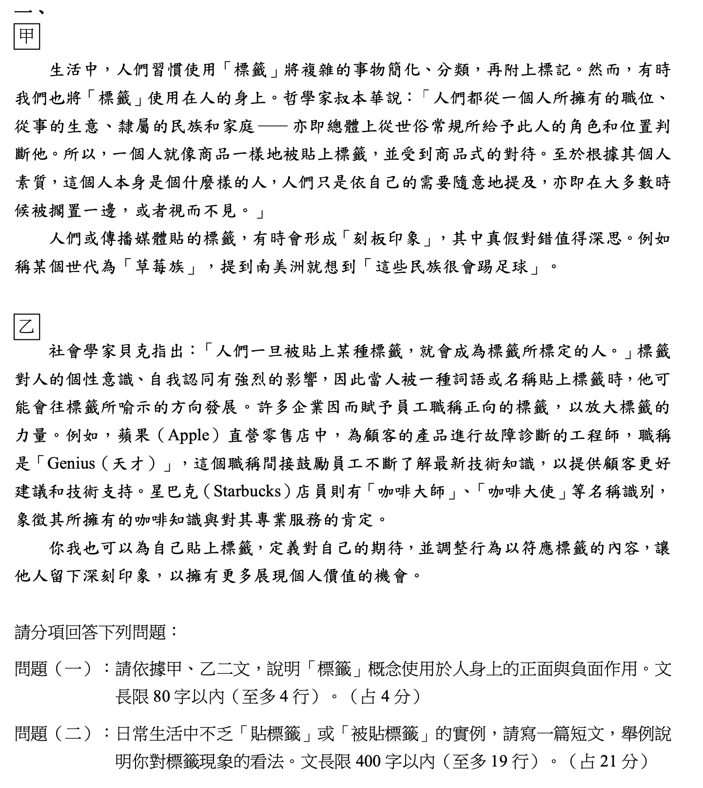
今年台灣的大學入學試113學年度學科能力測驗(如香港的DSE),當中的中文寫作題目(題目下載,按此)分為2大題,第一題關於「標籤化」、第二題則是「縫隙的聯想」,而考試時間合共為90分鐘。
而台灣大學入學考試中心早前公佈了12篇佳作及評分說明,當中考生均能掌握題旨,具有解讀正確、論述清晰、闡釋得宜、文字流暢等優點,爸媽不妨同子女分析一下:

佳作原文下載:按此


